Notice
Recent Posts
Recent Comments
Link
헬창 개발자
이진 트리를 이용한 연락처 프로그램 : C언어 본문
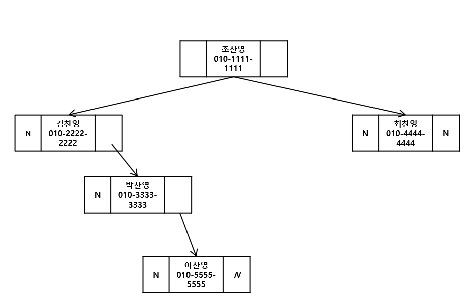
설계도

코드
#include <stdio.h>
#include<stdlib.h>
#include <string.h>
#define MAX_NAME 20 // name 사이즈 정의
#define MAX_NUMBER 40 // number 사이즈 정의
typedef struct list { // 정보 저장 구조체
char name[MAX_NAME]; //이름
char number[MAX_NUMBER]; //전화번호
}list;
typedef struct tree { // 노드 구조체
list key; //정보 저장 구조체
struct tree* left; // 링크
struct tree* right; // 링크
}tree;
void insert(tree** root, list data) { // 삽입 함수
tree* p = NULL; //부모 노드
tree* t = *root; // 자식 노드
while (t != NULL) { // t가 NULL이 아니다 -> 루트가 있으며 탐색이 끝나면 말단이다.
if (strcmp(data.name,t->key.name)==0) return; // 키 중복 확인
p = t; // 다음 값을 순회하기 위해 저장
if (strcmp(data.name, t->key.name) < 0) t = t->left; // 루트 키값 보다 작음, 왼쪽으로 이동
else t = t->right; // 루트 키값 보다 큼, 오른쪽으로 이동
}
tree* newtree = (tree*)malloc(sizeof(tree)); // 새로운 노드 동적할당으로 생성
newtree->key = data; // 키값 삽입
newtree->left = newtree->right = NULL; // 링크 초기화
if (p != NULL) { // p는 삽입할곳에 부모 노드를 가리키고 있음
if (strcmp(data.name, p->key.name) < 0) p->left = newtree; // 키 값을 비교해서 작으면 왼쪽
else p->right = newtree; // 키 값을 비교해서 크면 오른쪽
}
else *root = newtree; // 다 해당 안되면 처음 생성되는 루트 노드이다.
}
void delete(tree** root, list data) { // 삭제 함수
tree* p=*root;// 현재 노드(삭제 노드)
tree* parent=NULL;// 부모 노드
tree* child;// 자식 노드
tree* succ;// 후계자 노드1
tree* succ_parent;// 후계자 노드2
while ((p!=NULL)&&(strcmp(data.name,p->key.name)!=0)){ // 키 값이 같을때 까지 탐색
parent = p;
if (strcmp(data.name, p->key.name) < 0) { // 부모값보다 작음
p = p->left;
}
else {//부모값보다 큼
p = p->right;
}
if (p == NULL) return; // 찾는 값이 없음
}
// 단말 노드인경우
if ((p->right == NULL) && (p->left == NULL)) { // 삭제할 노드의 양쪽 링크가 NULL값을 만족
if (parent != NULL) { // 삭제할 노드의 부모노드를 가리키고 있어야한다.
if (parent->left == p) parent->left = NULL; // 부모 노드의 왼쪽이 삭제할 노드면 링크 값을 NULL로 바꿈
else parent->right = NULL; // 부모 노드의 오른쪽이 삭제할 노드면 링크 값을 NULL로 바꿈
}
else root = NULL; // 해당 안되면 전체가 1개의 노드이다.
}
// 한개의 자식 노드
else if ((p->right == NULL) || (p->left == NULL)) { // 삭제 노드가 왼쪽 or 오른쪽이 NULL이다.
if ((p->right == NULL)) child = p->left; // 삭제 노드 오른쪽이 NULL이면 왼쪽에 있는 노드를 child에 넣어준다.
else child = p->right; // 삭제 노드 왼쪽이 NULL이면 오른쪽에 있는 노드를 child에 넣어준다.
if (parent != NULL) {
if (parent->right == p) parent->right = child; // 부모 노드의 오른쪽이 삭제할 노드이면 자식노드를 부모노드의 오른쪽과 연결
else parent->left = child; // 부모 노드의 왼쪽이 삭제할 노드이면 자식노드를 부모노드의 완쪽과 연결
}
else *root = child; // 삭제 후 값이 자식노드밖에 없으면 루트로 지정
}
// 두개의 자식 노드
else {
succ_parent = p; // 삭제할 노드를 삽입
succ = p->right; // 삭제할 노드의 오른쪽 값 삽입
while (succ->left!=NULL) // 후계자를 찾아서 왼쪽으로 계속 이동
{
succ_parent = succ;
succ = succ->left;
}
if (succ_parent->left == succ) succ_parent->left = succ->right; // 후계자 부모 노드의 왼쪽이 후계자 노드가 맞으면 부모노드의 왼쪽을 NULL값으로 바꿈
else succ_parent->right = succ->right; // 후계자 부모 노드의 오른쪽이 후계자 노드가 맞으면 부모노드의 오른쪽을 NULL값으로 바꿈
p->key = succ->key; // 삭제할 노드의 키 값에 후계자의 키 값을 삽입
p = succ; // p는 후계자를 가리킴
}
free(p); // 메모리 할당 해제
}
void print(tree* root) { // 트리 출력 함수
if (root != NULL) { // 중위 순회
print(root->left);
printf("\t %s : %s",root->key.name, root->key.number);
printf("\t\t\t [");
for (int i = 0; i <= MAX_NAME; i++) {
if (root->key.name[i] == NULL)break;
else printf("%d ", root->key.name[i]);
} printf("]\n");
print(root->right);
}
}
tree* search(tree* root, list data) { // 검색 함수
while (root != NULL) {
if (strcmp(data.name, root->key.name) == 0) return root; // 키 값 일치하면 root 리턴
else if (strcmp(data.name, root->key.name) < 0) root = root->left; // 키 값이 작으면 왼쪽으로 이동
else if (strcmp(data.name, root->key.name) > 0) root = root->right; // 키 값이 크면 오른쪽으로 이동
}
}
void run() { // 시스템 구동
list e; // 정보 구조체
char str; // 스위치문에서 입력 받을 변수
tree* root = NULL; // 최초 트리
tree* temp; // 검색 노드를 반환 받을 노드
while (1)
{
printf("삽입(i) 탐색(s) 출력(p) 삭제(d)");
scanf_s("%c", &str,sizeof(str));
getchar();
switch (str)
{
case 'i':
printf("친구의 이름:");
gets(e.name);
printf("친구의 전화번호:");
gets(e.number);
insert(&root, e);
break;
case 's':
printf("검색 할 친구의 이름:");
gets(e.name);
temp=search(root, e);
printf("친구의 전화번호:%s\n",temp->key.number);
break;
case 'p':
printf("출력:");
print(root);
break;
case 'd':
printf("삭제 할 친구의 이름:");
gets(e.name);
delete(&root, e);
break;
default:
printf("다시 입력");
break;
}
}
}
int main() {
run(); // 시스템 구동 함수 실행
}
결과 화면


'자료구조' 카테고리의 다른 글
| 큐를 이용한 은행 업무 시스템 : 파이썬 (1) | 2021.07.30 |
|---|---|
| 스택을 이용한 후위 표기, 연산 : 파이썬 (0) | 2021.07.29 |
| 큐를 이용한 피보나치 수열 : C언어 (1) | 2021.07.27 |
| 깊이 우선 탐색(dfs), 넓이 우선 탐색(bfs) 구현 : C언어 (1) | 2021.07.23 |
| 스택을 이용한 회문 검사 프로그램 : C언어 (2) | 2021.07.22 |